using GMT
x = -10:0.11:10;
band(x, sin.(x)./x, width=0.1, fill="green@80", show=true)
The GMT plot module has a huge number of options. The polygon (-L in original) option in itself is what other packages call band, so we wrapped another avatar around it and with that name too.
We could have obtained the same plot using a function as argument.
Next example hides the line and plots only the bands. Since when we ask for a color fill the lines is always plotted, the trick to no see it is to assign it full transparency. We use also a theme to change the default tick orientation and add automatic grid lines.

And another example where the band is asymetric and grows in width. We had to add eps() to first x to not have a NaN in first element of y.

A papillon
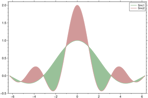
Fill the area between the two sinc functions. Here we use the default values for line thickness and fill color but all of that can be changed. We also add a thin white border arround tke lines.
